您好!欢迎访问汽车救援网站!24小时附近拖车救援公司,提供汽车道路救援服务,拖车服务热线:400-836-7060

宝鸡市24小时汽车道路拖车救援服务平台

业务范围:宝鸡市道路拖车救援、汽车脱困救援、汽车换胎搭电等服务

服务热线:400-836-7060
您的位置:网站首页 > 宝鸡市救援知识 > 正文

宝鸡市救援知识

山西高速公路车辆救援服务收费标准

发布时间:2025-03-07 点此:0

山西省发展和改革委员会 山西省交通运输厅

关于高速公路车辆救援服务收费标准及有关事项的通知

晋发改收费发〔2024〕218号

各市发展改革委、交通运输局,各高速公路经营管理单位:

为规范高速公路车辆救援服务收费行为,维护当事人双方的合法权益,保障车辆救援服务工作的正常运行,根据《国家发展改革委 交通运输部关于规范高速公路车辆救援服务收费有关问题的通知》(发改价格〔2010〕2204号)规定,结合试行情况,经研究,高速公路车辆救援服务收费继续执行现行收费标准,现将有关事项通知如下:

一、明确服务收费范围。高速公路经营管理单位接受委托,对高速公路交通事故车辆、故障车辆进行拖曳(牵引)、吊装运输等清障施救工作,向委托方收取的拖车、吊车服务收费,实行政府指导价管理。当事人选择社会救援机构实施救助,可参照本通知规定的收费标准协商收费。车辆抢修、货物装卸及转运、路面清理等其他高速公路救援相关的服务项目收费标准实行市场调节价,由双方当事人协商确定。

二、合理确定收费标准。拖车服务按照作业里程计费,10公里以内的作业里程按照基价收取,10公里以外的作业里程实行加价收费;吊车服务按次计费。拖车、吊车服务收费标准实行上限管理,高速公路经营管理单位在不超过规定的最高上限标准范围内自主确定具体收费标准。

三、健全救援服务体系。高速公路经营管理单位应按照高速公路清障救援服务配备标准配置车辆、设备和人员等救援服务力量,在高速公路沿线统一布局施救站点,并将高速公路车辆救援服务纳入公路突发事件应急管理体系,依托路网管理与应急处置平台,按照“快速准确、合理高效、信息服务”的原则,建立健全高速公路车辆救援服务指挥和调度系统,提高车辆救援服务效率。

四、规范救援服务行为。高速公路经营管理单位应制定车辆救援服务标准和规程,并定期组织专职救援队伍培训和演练,提高救援能力和服务水平。实施高速公路救援,要遵循就近、安全、便捷的原则。接到车辆求助信息后,高速公路经营管理单位应调度指挥就近的救援车辆和人员及时赶赴现场实施救援。事故车辆应拖移至公安交通管理部门按就近原则指定的地点停放;故障车辆原则上拖移至最近的高速公路出口处或服务区,也可以拖移至当事人选择的其他停放地点,但不得强行拖移车辆到指定的场所进行维修。在不影响高速公路正常运行的情况下,当事人也可以选择社会救援机构实施救助。任何单位和个人不得强制指定救援机构,也不得妨碍和阻止当事人委托的救援机构进场服务。

五、严格明码标价制度。高速公路经营管理单位应通过门户网站、收费站及服务区公示牌、电子信息板,向社会公示车辆救援服务收费标准及救援服务电话等信息。在组织实施车辆救援服务时,主动向当事人出示服务内容、收费标准、文件依据等。对实行市场调节价的收费项目,应与委托方签订救援服务协议,明确收费项目、收费标准及服务内容。严禁自行增加收费项目、扩大收费范围或提高收费标准。严禁强制服务、变相强制服务、强制收费。公安交通管理部门依法拖移高速公路违章停放车辆,属于行政执法行为,不得向当事人收取费用,也不得指定社会救援机构实施并收取费用。

六、本通知自2024年9月1日起执行,有效期5年。有效期满60个工作日前,由高速公路经营管理单位按规定程序和要求向省发展改革委、省交通运输厅重新申请制定高速公路车辆救援服务收费标准。本通知执行之日起,《山西省发展改革委 山西省交通运输厅关于高速公路车辆救援服务收费标准及有关事项的通知》(晋发改收费发〔2021〕488号)同时废止。

附件:

1.山西省高速公路车辆救援拖车服务收费标准

高速车辆救援拖车_汽车高速救援拖车_救援高速拖车汽车图片大全

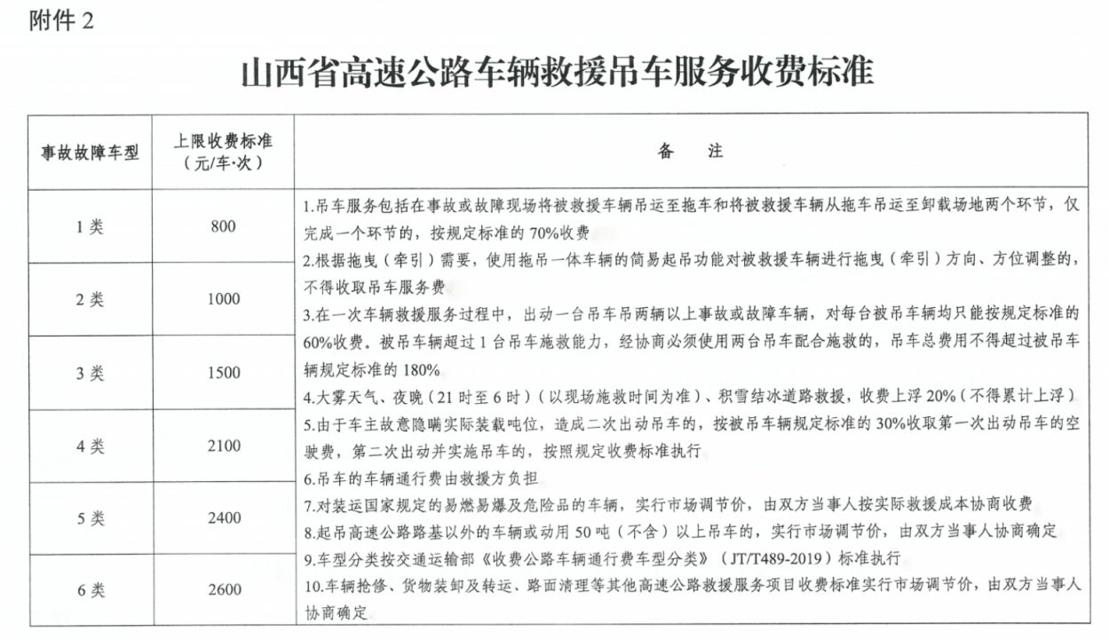
2.山西省高速公路车辆救援吊车服务收费标准

汽车高速救援拖车_救援高速拖车汽车图片大全_高速车辆救援拖车

山西省发展和改革委员会

山西省交通运输厅

2024年7月30日

(此件公开发布)

附件:

《山西省发展和改革委员会 山西省交通运输厅关于高速公路车辆救援服务收费标准及有关事项的通知》.pdf